top of page


Date
March 11 - March 16, 2024
Competition
99design
Type
Freelance
Designer
Quan Banh
Cyclone Cleaning Service is a cleaning company that specializes on construction cleaning, move in/move out, commercial cleaning and valet trash services.

Web Design
Cyclone Cleaning Solutions
Task
The client requires a simple design that will capture their audience attention and describe their services.
Challenge
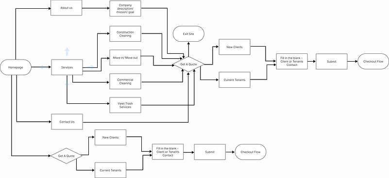
One page directs to the different sections.
Display all the sections in homepage
Solution
Flow chart

Low Fi

High Fi
Hompage

Services



Others


Mockups


bottom of page


